퓨전 360 스페이스 트러스 프레임 모델링
퓨전360을 이용한 스페이스 트러스 프레임 모델링
시뮬레이션에서 스페이스 트러스 모델의 메싱(Meshing) 문제
스페이스 트러스 프레임(Space Truss Frame) 구조를 모델링 할 때는 라이노의 그래스호퍼를 사용하는 게 빠르고 편하다. 모델링이 필요해 그래스호퍼의 런치박스 애드온을 사용해 모델링 했지만 구조가 복잡해지자 퓨전360으로 가져와 하중 시뮬레이션을 돌리니 메쉬를 만드는 과정에서 오류가 발생했다. 결국 조금 복잡하더라도 퓨전360에서 자체적으로 모델링해 테스트하기로 했다. 그러나 라이노와는 작업방식이 많이 다른 터라 퓨전360에서의 스페이스 트러스 모델링 방법을 찾아보았지만 인터넷에서 찾을 수 없었다. 그래서 고민 끝에 완벽하진 않지만 구조를 만드는데 성공했고 그 방법을 공유한다.
추가로, 시뮬레이션을 할 때 트러스 구조가 곡선형이면 퓨전360에서 자체적으로 모델링을 하더라도 라이노 모델을 가져왔을 때와 똑같이 문제가 발생한다. 그래서 결국 기존 디자인으로 테스트하지는 못하고 모델링을 간소화시켜 트러스 구조가 얼마나 힘을 분산하는 지만 볼 수 있었다.
퓨전 360에서 스페이스 트러스 프레임 모델링 하기
XY, XZ, YZ 플레인에 격자무늬를 스케치한다.
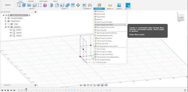
플레인에 사각형을 스케치하고 각 변의 중심점을 이은 선의 교차점에 포인트를 찍어둔다.
세 점을 이용해 플레인을 만들고 파이프를 미러(mirror)해준다.
필요한 부분마다 같은 방식으로 플레인을 만들면 된다.
사각형 폴리라인에 파이프(pipe)를 만들어주는데, 라인에 체인이 걸려있으면 꼭짓점 부분이 날카롭게 꺾이기 때문에 체인에 체크를 해제한다
아랫부분에는 첫 단계에서 만들어두었던 스케치의 중심점을 사용해 만들어주면 된다.
나의 경우에는 미러가 끝나는 단계와 구를 만드는 단계마다 바디를 조인시켜주었다. 나중에 한꺼번에 컴바인(combine)시켜주어도 무관하다.
Plane Through Three Points를 이용해 평면을 만들고 제작된 구조물을 미러(mirror)한다.
뷰포트를 오른쪽으로 돌리고 구조물을 패턴(pattern)시킬 커브를 그려준다.
이제 아래쪽 꼭지점들을 이어주어야한다.
파이프가 교차된 점들을 이용해서 평면을 하나 만들어주고 그 위에 패턴 경로를 따르는 커브를 그려준 뒤 파이프로 만든다.
구조물의 교차점을 이용해 평면을 하나더 만들어 파이프의 커브를 투영해준다. (아래쪽 꼭지점들을 연결하는 파이프의 커브를 그대로 이용해도 될듯하다.)
삼각 구조와 교차되는 선을 투영해주고 두 선의 교차점 마다 파이프들의 지름과 같은 원을 그려준다.
이제 이 원들을 익스트루드(extrude)해 기존의 구조물과 결합시키면 완성이다.
서술한 내용은 불완전한 방법이고 모델의 복잡한 정도에 따라 시뮬레이션에서 여전히 오류가 발생하는 문제점이 있지만 더 나은 방법이 있을 수 있다. 퓨전 360의 모델링 방식과는 잘 맞지 않는 구조물이라 생각하지만 더 쉽고 정확하게 모델링 할 수 있는 좋은 아이디어가 나타난다면 좋을것같다.






















댓글
댓글 쓰기